
(来源:炭黑产业网)
8月8日,山西聚和鑫再生资源回收利用有限公司废塑料、废旧轮胎回收再利用技术改造项目环境影响评价公众参与二次公示。
项目采用2条连续式低温裂解生产线替代现有10条间歇式轮胎低温裂解生产线,技改完成后形成1条年处理1.5万吨废旧轮胎连续式裂解生产线和1条年处理1.5万吨废塑料连续式裂解生产线,同时配套新增废旧轮胎预处理生产线、炭黑深加工生产线、裂解油储罐、含油废水储罐以及烟气净化系统,同时调整原料堆存区和产品堆存区。
]article_adlist-->与本项目有关的现有工程主要为新建再生资源循环综合利用产业园项目(三期工程)和废旧轮胎回收生产线项目。
再生资源循环综合利用产业园项目三期工程,设计处理能力为6万t/a废旧轮胎低温裂解生产线,实际生产能力为3万t/a废旧轮胎低温裂解生产线,目前正常运行。
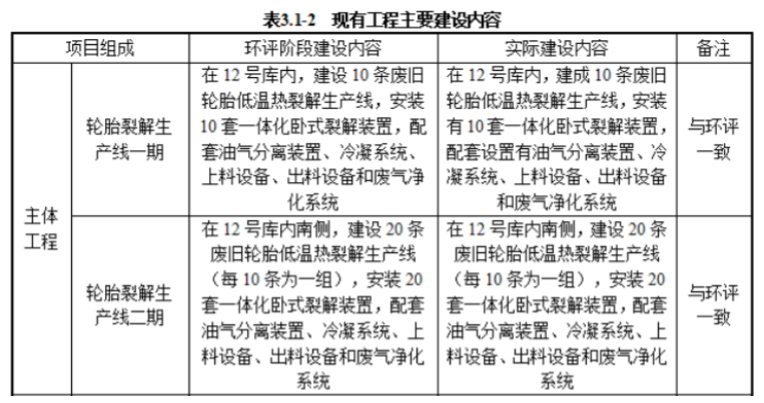
废旧轮胎回收生产线项目,形成处理能力为10万t/a废旧轮胎低温裂解生产线;目前正处于试运行阶段。

山西聚和鑫再生资源回收利用有限公司成立于2020年5月,位于山西省长治市襄垣经济技术开发区,是集废钢加工、废旧轮胎裂解、报废汽车拆解为一体的再生资源循环利用企业。公司现有年产50万吨废钢生产线和10条间歇式废旧轮胎低温裂解生产线均已投产。
广 宣 ]article_adlist-->



海量资讯、精准解读,尽在新浪财经APP
在线股票配资提示:文章来自网络,不代表本站观点。